23PPT - 专业PPT模板下载网站
注册/登录
帮助文档
首页
职场培训课件
办公模板
资料下载
效率工具
会员中心
注册/登录
帮助文档
首页
职场培训课件
办公模板
资料下载
效率工具
标题
全文
Word模板
Excel模板
PPT模板
首页
>
办公模板
>
Word模板
> [合集]
HR办公文件库-257份Word模板
标题
全文
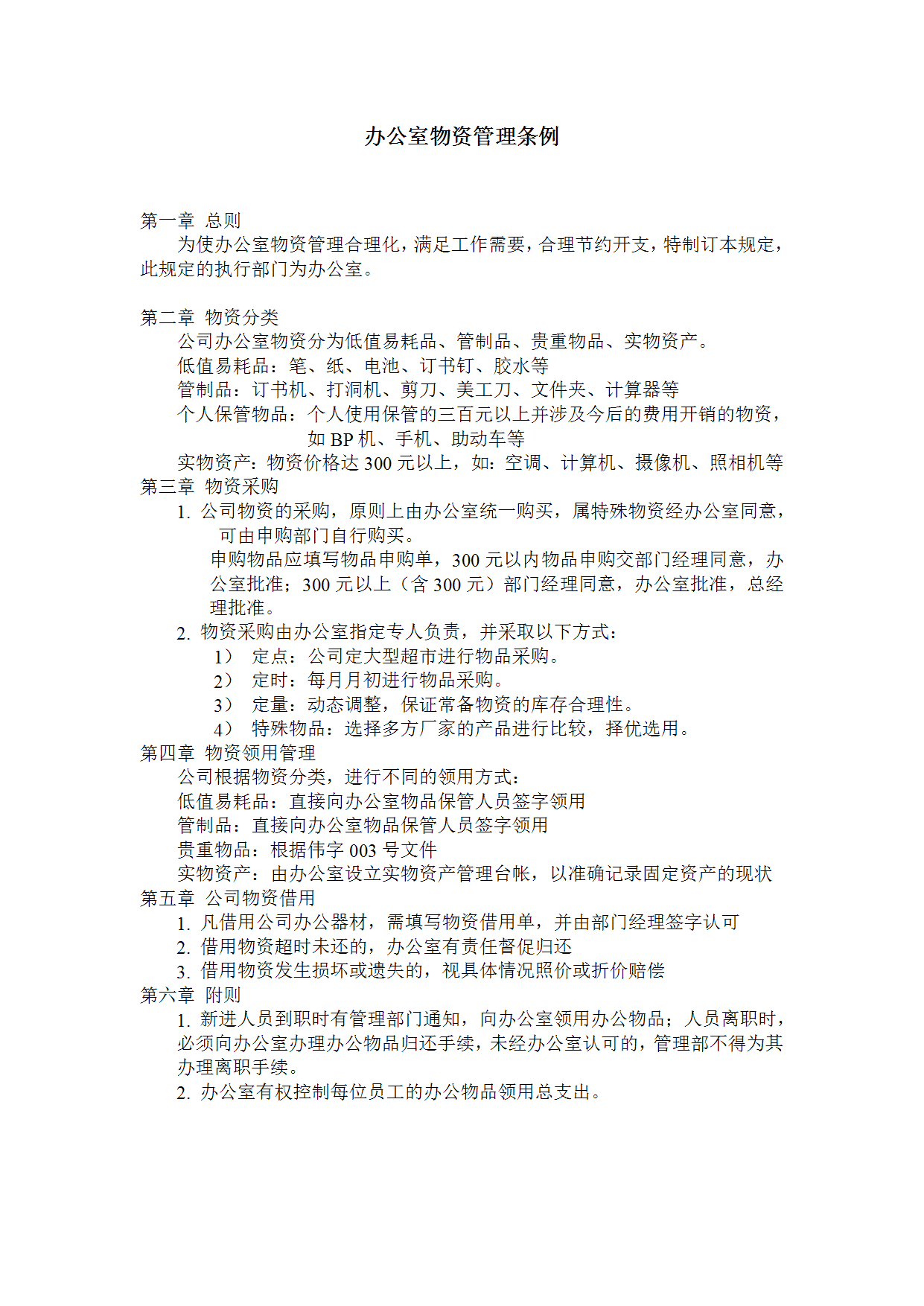
HR办公文件库-办公室物资管理条例.doc
添加时间:2023年12月13日
文档编号:
17414
归属合集:
HR办公文件库-257份Word模板
签到奖励:每日签到可随机获得1~10C币,
->点我签到
资料来源:网络,非商业用途,侵联删
下载资料
返回合集
内容未完全展示,请下载附件查看
点击加载全文
本文阅读量:
次
上一篇:
HR办公文件库-257份Word模板
下一篇:
HR办公文件库-办公行为规范.doc
声明:本信息来源于
网络
,仅用于学习和技术交流,如有侵权或其他问题,请联系本站处理。
合集:HR办公文件库-257份Word模板
价格:
免费
默认章节(258份)
HR办公文件库-保密制度.doc
HR办公文件库-变更工资申请表.doc
HR办公文件库-办公室物资管理条例.doc
HR办公文件库-出差旅费报销清单.doc
HR办公文件库-出差申请单(一).doc
HR办公文件库-变更工资申请单.doc
HR办公文件库-出差用品检查重点.doc
HR办公文件库-部属行为意识分析表.doc
HR办公文件库-辞职申请表.doc
HR办公文件库-辞职申请书.doc
HR办公文件库-操作员奖金分配表.doc
HR办公文件库-出差申请单.doc
HR办公文件库-部门工作分类表.doc
HR办公文件库-办公行为规范.doc
HR办公文件库-部门工作综合测量表.doc
HR办公文件库-财务管理规定.doc
HR办公文件库-餐饮业人事管理规章.doc
HR办公文件库-出差旅费清单.doc
HR办公文件库-出差申请单(二).doc
HR办公文件库-从业人员在职培训资历.doc
HR办公文件库-档案管理规定.doc
HR办公文件库-定期考绩汇总表.doc
HR办公文件库-短程旅费申请表.doc
HR办公文件库-法律工作制度.doc
HR办公文件库-费用报销规定.doc
HR办公文件库-费用开支管理办法.doc
HR办公文件库-岗位职务说明书.doc
HR办公文件库-个人外部培训申请表.doc
HR办公文件库-个人外部训练申请表.doc
HR办公文件库-个人训练.doc
HR办公文件库-个人训练教学记录表.doc
HR办公文件库-各级培训机构工作职责.doc
HR办公文件库-工资标准表.doc
HR办公文件库-工资登记表.doc
HR办公文件库-工资调整表.doc
HR办公文件库-工资调整申请书.doc
HR办公文件库-工资分析表.doc
HR办公文件库-工资扣缴表.doc
HR办公文件库-工资统计表.doc
HR办公文件库-工作奖金核定表(二).doc
HR办公文件库-工作奖金核定表(一).doc
HR办公文件库-工作内容调查日报表.doc
HR办公文件库-工作说明书.doc
HR办公文件库-公司工资制度方案.doc
HR办公文件库-公司纪律规定.doc
HR办公文件库-公司奖励种类一览表.doc
HR办公文件库-公司劳动工资结构.doc
HR办公文件库-观摩报告书.doc
HR办公文件库-管理才能考核表.doc
HR办公文件库-管理人才储备表.doc
HR办公文件库-管理人员升迁计划表.doc
HR办公文件库-管理员工考核表.doc
HR办公文件库-规范化管理实施大纲.doc
HR办公文件库-会计部门业务能力分析.doc
HR办公文件库-会议管理规定.doc
HR办公文件库-计件工资计算表.doc
HR办公文件库-计算机管理规定.doc
HR办公文件库-纪律处分通知书.doc
HR办公文件库-技术人员能力考核表.doc
HR办公文件库-绩效考核面谈表.doc
HR办公文件库-绩效考评样本.doc
HR办公文件库-绩效考评制度.doc
HR办公文件库-加班费申请单.doc
HR办公文件库-加班管理制度.doc
HR办公文件库-加班申请单.doc
HR办公文件库-间接人员奖金核定.doc
HR办公文件库-间接人员奖金核定表.doc
HR办公文件库-间接员工考绩表.doc
HR办公文件库-兼职员工工作合约.doc
HR办公文件库-件薪核定通知单.doc
HR办公文件库-件薪计算表.doc
HR办公文件库-奖惩登记表.doc
HR办公文件库-津贴申请单.doc
HR办公文件库-经济合同管理办法.doc
HR办公文件库-经理人员能力考核表.doc
HR办公文件库-经理人员综合素质考核.doc
HR办公文件库-考核表范例.doc
HR办公文件库-考核流程图.doc
HR办公文件库-考核面谈表.doc
HR办公文件库-考核制度.doc
HR办公文件库-考勤制度.doc
HR办公文件库-劳动合同管理规定.doc
HR办公文件库-离职申请书.doc
HR办公文件库-离职通知书.doc
HR办公文件库-利润中心奖金分配表.doc
HR办公文件库-录用员工报到通知书.doc
HR办公文件库-面试表.doc
HR办公文件库-面试评价表.doc
HR办公文件库-面试谈话构成表.doc
HR办公文件库-面谈构成表.doc
HR办公文件库-面谈记录表.doc
HR办公文件库-年度考绩表.doc
HR办公文件库-年度培训计划.doc
HR办公文件库-年度招聘计划报批表.doc
HR办公文件库-年工资基金使用计划表.doc
HR办公文件库-培训管理制度.doc
HR办公文件库-培训流程图.doc
HR办公文件库-聘任书.doc
HR办公文件库-聘书.doc
HR办公文件库-聘约人员任用核定表.doc
HR办公文件库-普遍员工工资计算表.doc
HR办公文件库-普通员工考核表.doc
HR办公文件库-请购单.doc
HR办公文件库-求职者基本情况登记表.doc
HR办公文件库-缺勤处理办法.doc
HR办公文件库-人事变动申请表.doc
HR办公文件库-人事变更报告单.doc
HR办公文件库-人事部门月报表.doc
HR办公文件库-人事档案管理制度.doc
HR办公文件库-人事登记表.doc
HR办公文件库-人事动态及费用资料表.doc
HR办公文件库-人事管理的程序与规则.doc
HR办公文件库-人事管理制度样例.doc
HR办公文件库-人事考核制度.doc
HR办公文件库-人事考评表.doc
HR办公文件库-人事流动月报表.doc
HR办公文件库-人事日报表.doc
HR办公文件库-人事资料表.doc
HR办公文件库-人事资料记录表.doc
HR办公文件库-人事资料卡.doc
HR办公文件库-人事作业程序.doc
HR办公文件库-人员出勤表.doc
HR办公文件库-人员调动申请单.doc
HR办公文件库-人员调职申请书.doc
HR办公文件库-人员试用标准.doc
HR办公文件库-人员增补申请表.doc
HR办公文件库-软件工程师考评表.doc
HR办公文件库-生产部门业务能力分析.doc
HR办公文件库-生产奖金核定表.doc
HR办公文件库-生产人员工资提成计算.doc
HR办公文件库-试用保证书.doc
HR办公文件库-试用查看通知.doc
HR办公文件库-试用察看通知单.doc
HR办公文件库-试用合同书.doc
HR办公文件库-试用员工考核表.doc
HR办公文件库-提高能力的对策表.doc
HR办公文件库-提高能力方法表.doc
HR办公文件库-图书、报刊管理办法.doc
HR办公文件库-团体培训申请表.doc
HR办公文件库-文书管理办法.doc
HR办公文件库-物资管理办法.doc
HR办公文件库-相互评价表.doc
HR办公文件库-销售人员工资提成计算.doc
HR办公文件库-新进职员教育.doc
HR办公文件库-新进职员教育成果检测.doc
HR办公文件库-新员工工资核定表.doc
HR办公文件库-新员工培训成绩评核表.doc
HR办公文件库-新员工培训计划表.doc
HR办公文件库-新员工试用表.doc
HR办公文件库-新员工试用考察表.doc
HR办公文件库-新员工试用申请核定表.doc
HR办公文件库-新员工甄选报告表.doc
HR办公文件库-新员工甄选比较表.doc
HR办公文件库-新员工职务工资标准表.doc
HR办公文件库-薪酬制度.doc
HR办公文件库-薪资、奖金及奖惩制度.doc
HR办公文件库-薪资制度.doc
HR办公文件库-休假程序.doc
HR办公文件库-选拔干部候选人评分表.doc
HR办公文件库-训练成效调查表.doc
HR办公文件库-业务人员出差报告书.doc
HR办公文件库-业务人员考核表.doc
HR办公文件库-业务员工作日报.doc
HR办公文件库-一周出差预定报告表.doc
HR办公文件库-医疗及意外伤害保险管理.doc
HR办公文件库-移交清册(二).doc
HR办公文件库-移交清册(一).doc
HR办公文件库-移交清单.doc
HR办公文件库-引荐担保书.doc
HR办公文件库-印章管理办法.doc
HR办公文件库-应聘人员复试表.doc
HR办公文件库-营销人员能力考核表.doc
HR办公文件库-营业部门业务能力分析.doc
HR办公文件库-预支工资申请书.doc
HR办公文件库-员工出勤工薪记算表.doc
HR办公文件库-员工处罚条件参照表.doc
HR办公文件库-员工辞职(退)通知书.doc
HR办公文件库-员工辞职管理办法.doc
HR办公文件库-员工档案.doc
HR办公文件库-员工档案封面.doc
HR办公文件库-员工到职单.doc
HR办公文件库-员工抚恤申请表.doc
HR办公文件库-员工岗位变动通知书.doc
HR办公文件库-员工工时记录簿.doc
HR办公文件库-员工工资变动申请表.doc
HR办公文件库-员工工资表.doc
HR办公文件库-员工工资单.doc
HR办公文件库-员工工资调整表.doc
HR办公文件库-员工工资职级核定表.doc
HR办公文件库-员工奖惩登记表.doc
HR办公文件库-员工奖惩建议申请表.doc
HR办公文件库-员工奖惩月报表.doc
HR办公文件库-员工奖金合计表.doc
HR办公文件库-员工考勤记录表(二).doc
HR办公文件库-员工考勤记录表(一).doc
HR办公文件库-员工考勤记录表.doc
HR办公文件库-员工离职单.doc
HR办公文件库-员工离职移交手续清单.doc
HR办公文件库-员工培训报告表.doc
HR办公文件库-员工培训报告书.doc
HR办公文件库-员工培训成绩评核表.doc
HR办公文件库-员工培训档案.doc
HR办公文件库-员工培训反馈信息.doc
HR办公文件库-员工培训计划表.doc
HR办公文件库-员工培训考核表.doc
HR办公文件库-员工培训需求调查表.doc
HR办公文件库-员工聘用制度.doc
HR办公文件库-员工签到卡.doc
HR办公文件库-员工请假单.doc
HR办公文件库-员工请假公出单.doc
HR办公文件库-员工人事资料卡.doc
HR办公文件库-员工任免通知书.doc
HR办公文件库-员工手册.doc
HR办公文件库-员工书面表扬申请单.doc
HR办公文件库-员工通用项目考核表.doc
HR办公文件库-员工薪金单.doc
HR办公文件库-员工在职训练制度.doc
HR办公文件库-员工招聘申请书.doc
HR办公文件库-员工专项考核表.doc
HR办公文件库-员工自评表.doc
HR办公文件库-员工自我鉴定表.doc
HR办公文件库-月度考勤统计表.doc
HR办公文件库-在职技能培训计划申请.doc
HR办公文件库-在职训练测验成绩表.doc
HR办公文件库-在职训练费用申请表.doc
HR办公文件库-在职训练实施结果表.doc
HR办公文件库-在职训练学员意见调查.doc
HR办公文件库-在职员工培训测验成绩.doc
HR办公文件库-在职员工受训意见调查.doc
HR办公文件库-暂借款管理办法.doc
HR办公文件库-增补人员申请单.doc
HR办公文件库-增补人员申请书.doc
HR办公文件库-招聘(录用)通知单.doc
HR办公文件库-招聘人员登记表.doc
HR办公文件库-招聘申请书.doc
HR办公文件库-职工奖惩条例.doc
HR办公文件库-职务分配表.doc
HR办公文件库-职务说明书(总经理).doc
HR办公文件库-职务说明书.doc
HR办公文件库-职员阶段考绩表.doc
HR办公文件库-职员具体工作能力考核.doc
HR办公文件库-职员考核表.doc
HR办公文件库-职员品行分析表.doc
HR办公文件库-职员品行考核表.doc
HR办公文件库-职员品行评定表.doc
HR办公文件库-职员签到簿.doc
HR办公文件库-职员试用通知单.doc
HR办公文件库-职员统一薪金等级表.doc
HR办公文件库-中层领导年度工作考核.doc
HR办公文件库-重要任务考评表.doc
HR办公文件库-主管人员服务成绩考核.doc
HR办公文件库-主管人员考核表.doc
HR办公文件库-主管助理奖金核定表.doc
HR办公文件库-自我报告书.doc
HR办公文件库-自我鉴定表.doc
HR办公文件库-综合工作情况表.doc
HR办公文件库-综合能力考核表.doc
HR办公文件库-总务部门业务能力分析.doc
×
合集:HR办公文件库-257份Word模板
默认章节(258份)
1>
HR办公文件库-保密制度.doc
2>
HR办公文件库-变更工资申请表.doc
3>
HR办公文件库-办公室物资管理条例.doc
4>
HR办公文件库-出差旅费报销清单.doc
5>
HR办公文件库-出差申请单(一).doc
6>
HR办公文件库-变更工资申请单.doc
7>
HR办公文件库-出差用品检查重点.doc
8>
HR办公文件库-部属行为意识分析表.doc
9>
HR办公文件库-辞职申请表.doc
10>
HR办公文件库-辞职申请书.doc
11>
HR办公文件库-操作员奖金分配表.doc
12>
HR办公文件库-出差申请单.doc
13>
HR办公文件库-部门工作分类表.doc
14>
HR办公文件库-办公行为规范.doc
15>
HR办公文件库-部门工作综合测量表.doc
16>
HR办公文件库-财务管理规定.doc
17>
HR办公文件库-餐饮业人事管理规章.doc
18>
HR办公文件库-出差旅费清单.doc
19>
HR办公文件库-出差申请单(二).doc
20>
HR办公文件库-从业人员在职培训资历.doc
21>
HR办公文件库-档案管理规定.doc
22>
HR办公文件库-定期考绩汇总表.doc
23>
HR办公文件库-短程旅费申请表.doc
24>
HR办公文件库-法律工作制度.doc
25>
HR办公文件库-费用报销规定.doc
26>
HR办公文件库-费用开支管理办法.doc
27>
HR办公文件库-岗位职务说明书.doc
28>
HR办公文件库-个人外部培训申请表.doc
29>
HR办公文件库-个人外部训练申请表.doc
30>
HR办公文件库-个人训练.doc
31>
HR办公文件库-个人训练教学记录表.doc
32>
HR办公文件库-各级培训机构工作职责.doc
33>
HR办公文件库-工资标准表.doc
34>
HR办公文件库-工资登记表.doc
35>
HR办公文件库-工资调整表.doc
36>
HR办公文件库-工资调整申请书.doc
37>
HR办公文件库-工资分析表.doc
38>
HR办公文件库-工资扣缴表.doc
39>
HR办公文件库-工资统计表.doc
40>
HR办公文件库-工作奖金核定表(二).doc
41>
HR办公文件库-工作奖金核定表(一).doc
42>
HR办公文件库-工作内容调查日报表.doc
43>
HR办公文件库-工作说明书.doc
44>
HR办公文件库-公司工资制度方案.doc
45>
HR办公文件库-公司纪律规定.doc
46>
HR办公文件库-公司奖励种类一览表.doc
47>
HR办公文件库-公司劳动工资结构.doc
48>
HR办公文件库-观摩报告书.doc
49>
HR办公文件库-管理才能考核表.doc
50>
HR办公文件库-管理人才储备表.doc
51>
HR办公文件库-管理人员升迁计划表.doc
52>
HR办公文件库-管理员工考核表.doc
53>
HR办公文件库-规范化管理实施大纲.doc
54>
HR办公文件库-会计部门业务能力分析.doc
55>
HR办公文件库-会议管理规定.doc
56>
HR办公文件库-计件工资计算表.doc
57>
HR办公文件库-计算机管理规定.doc
58>
HR办公文件库-纪律处分通知书.doc
59>
HR办公文件库-技术人员能力考核表.doc
60>
HR办公文件库-绩效考核面谈表.doc
61>
HR办公文件库-绩效考评样本.doc
62>
HR办公文件库-绩效考评制度.doc
63>
HR办公文件库-加班费申请单.doc
64>
HR办公文件库-加班管理制度.doc
65>
HR办公文件库-加班申请单.doc
66>
HR办公文件库-间接人员奖金核定.doc
67>
HR办公文件库-间接人员奖金核定表.doc
68>
HR办公文件库-间接员工考绩表.doc
69>
HR办公文件库-兼职员工工作合约.doc
70>
HR办公文件库-件薪核定通知单.doc
71>
HR办公文件库-件薪计算表.doc
72>
HR办公文件库-奖惩登记表.doc
73>
HR办公文件库-津贴申请单.doc
74>
HR办公文件库-经济合同管理办法.doc
75>
HR办公文件库-经理人员能力考核表.doc
76>
HR办公文件库-经理人员综合素质考核.doc
77>
HR办公文件库-考核表范例.doc
78>
HR办公文件库-考核流程图.doc
79>
HR办公文件库-考核面谈表.doc
80>
HR办公文件库-考核制度.doc
81>
HR办公文件库-考勤制度.doc
82>
HR办公文件库-劳动合同管理规定.doc
83>
HR办公文件库-离职申请书.doc
84>
HR办公文件库-离职通知书.doc
85>
HR办公文件库-利润中心奖金分配表.doc
86>
HR办公文件库-录用员工报到通知书.doc
87>
HR办公文件库-面试表.doc
88>
HR办公文件库-面试评价表.doc
89>
HR办公文件库-面试谈话构成表.doc
90>
HR办公文件库-面谈构成表.doc
91>
HR办公文件库-面谈记录表.doc
92>
HR办公文件库-年度考绩表.doc
93>
HR办公文件库-年度培训计划.doc
94>
HR办公文件库-年度招聘计划报批表.doc
95>
HR办公文件库-年工资基金使用计划表.doc
96>
HR办公文件库-培训管理制度.doc
97>
HR办公文件库-培训流程图.doc
98>
HR办公文件库-聘任书.doc
99>
HR办公文件库-聘书.doc
100>
HR办公文件库-聘约人员任用核定表.doc
101>
HR办公文件库-普遍员工工资计算表.doc
102>
HR办公文件库-普通员工考核表.doc
103>
HR办公文件库-请购单.doc
104>
HR办公文件库-求职者基本情况登记表.doc
105>
HR办公文件库-缺勤处理办法.doc
106>
HR办公文件库-人事变动申请表.doc
107>
HR办公文件库-人事变更报告单.doc
108>
HR办公文件库-人事部门月报表.doc
109>
HR办公文件库-人事档案管理制度.doc
110>
HR办公文件库-人事登记表.doc
111>
HR办公文件库-人事动态及费用资料表.doc
112>
HR办公文件库-人事管理的程序与规则.doc
113>
HR办公文件库-人事管理制度样例.doc
114>
HR办公文件库-人事考核制度.doc
115>
HR办公文件库-人事考评表.doc
116>
HR办公文件库-人事流动月报表.doc
117>
HR办公文件库-人事日报表.doc
118>
HR办公文件库-人事资料表.doc
119>
HR办公文件库-人事资料记录表.doc
120>
HR办公文件库-人事资料卡.doc
121>
HR办公文件库-人事作业程序.doc
122>
HR办公文件库-人员出勤表.doc
123>
HR办公文件库-人员调动申请单.doc
124>
HR办公文件库-人员调职申请书.doc
125>
HR办公文件库-人员试用标准.doc
126>
HR办公文件库-人员增补申请表.doc
127>
HR办公文件库-软件工程师考评表.doc
128>
HR办公文件库-生产部门业务能力分析.doc
129>
HR办公文件库-生产奖金核定表.doc
130>
HR办公文件库-生产人员工资提成计算.doc
131>
HR办公文件库-试用保证书.doc
132>
HR办公文件库-试用查看通知.doc
133>
HR办公文件库-试用察看通知单.doc
134>
HR办公文件库-试用合同书.doc
135>
HR办公文件库-试用员工考核表.doc
136>
HR办公文件库-提高能力的对策表.doc
137>
HR办公文件库-提高能力方法表.doc
138>
HR办公文件库-图书、报刊管理办法.doc
139>
HR办公文件库-团体培训申请表.doc
140>
HR办公文件库-文书管理办法.doc
141>
HR办公文件库-物资管理办法.doc
142>
HR办公文件库-相互评价表.doc
143>
HR办公文件库-销售人员工资提成计算.doc
144>
HR办公文件库-新进职员教育.doc
145>
HR办公文件库-新进职员教育成果检测.doc
146>
HR办公文件库-新员工工资核定表.doc
147>
HR办公文件库-新员工培训成绩评核表.doc
148>
HR办公文件库-新员工培训计划表.doc
149>
HR办公文件库-新员工试用表.doc
150>
HR办公文件库-新员工试用考察表.doc
151>
HR办公文件库-新员工试用申请核定表.doc
152>
HR办公文件库-新员工甄选报告表.doc
153>
HR办公文件库-新员工甄选比较表.doc
154>
HR办公文件库-新员工职务工资标准表.doc
155>
HR办公文件库-薪酬制度.doc
156>
HR办公文件库-薪资、奖金及奖惩制度.doc
157>
HR办公文件库-薪资制度.doc
158>
HR办公文件库-休假程序.doc
159>
HR办公文件库-选拔干部候选人评分表.doc
160>
HR办公文件库-训练成效调查表.doc
161>
HR办公文件库-业务人员出差报告书.doc
162>
HR办公文件库-业务人员考核表.doc
163>
HR办公文件库-业务员工作日报.doc
164>
HR办公文件库-一周出差预定报告表.doc
165>
HR办公文件库-医疗及意外伤害保险管理.doc
166>
HR办公文件库-移交清册(二).doc
167>
HR办公文件库-移交清册(一).doc
168>
HR办公文件库-移交清单.doc
169>
HR办公文件库-引荐担保书.doc
170>
HR办公文件库-印章管理办法.doc
171>
HR办公文件库-应聘人员复试表.doc
172>
HR办公文件库-营销人员能力考核表.doc
173>
HR办公文件库-营业部门业务能力分析.doc
174>
HR办公文件库-预支工资申请书.doc
175>
HR办公文件库-员工出勤工薪记算表.doc
176>
HR办公文件库-员工处罚条件参照表.doc
177>
HR办公文件库-员工辞职(退)通知书.doc
178>
HR办公文件库-员工辞职管理办法.doc
179>
HR办公文件库-员工档案.doc
180>
HR办公文件库-员工档案封面.doc
181>
HR办公文件库-员工到职单.doc
182>
HR办公文件库-员工抚恤申请表.doc
183>
HR办公文件库-员工岗位变动通知书.doc
184>
HR办公文件库-员工工时记录簿.doc
185>
HR办公文件库-员工工资变动申请表.doc
186>
HR办公文件库-员工工资表.doc
187>
HR办公文件库-员工工资单.doc
188>
HR办公文件库-员工工资调整表.doc
189>
HR办公文件库-员工工资职级核定表.doc
190>
HR办公文件库-员工奖惩登记表.doc
191>
HR办公文件库-员工奖惩建议申请表.doc
192>
HR办公文件库-员工奖惩月报表.doc
193>
HR办公文件库-员工奖金合计表.doc
194>
HR办公文件库-员工考勤记录表(二).doc
195>
HR办公文件库-员工考勤记录表(一).doc
196>
HR办公文件库-员工考勤记录表.doc
197>
HR办公文件库-员工离职单.doc
198>
HR办公文件库-员工离职移交手续清单.doc
199>
HR办公文件库-员工培训报告表.doc
200>
HR办公文件库-员工培训报告书.doc
201>
HR办公文件库-员工培训成绩评核表.doc
202>
HR办公文件库-员工培训档案.doc
203>
HR办公文件库-员工培训反馈信息.doc
204>
HR办公文件库-员工培训计划表.doc
205>
HR办公文件库-员工培训考核表.doc
206>
HR办公文件库-员工培训需求调查表.doc
207>
HR办公文件库-员工聘用制度.doc
208>
HR办公文件库-员工签到卡.doc
209>
HR办公文件库-员工请假单.doc
210>
HR办公文件库-员工请假公出单.doc
211>
HR办公文件库-员工人事资料卡.doc
212>
HR办公文件库-员工任免通知书.doc
213>
HR办公文件库-员工手册.doc
214>
HR办公文件库-员工书面表扬申请单.doc
215>
HR办公文件库-员工通用项目考核表.doc
216>
HR办公文件库-员工薪金单.doc
217>
HR办公文件库-员工在职训练制度.doc
218>
HR办公文件库-员工招聘申请书.doc
219>
HR办公文件库-员工专项考核表.doc
220>
HR办公文件库-员工自评表.doc
221>
HR办公文件库-员工自我鉴定表.doc
222>
HR办公文件库-月度考勤统计表.doc
223>
HR办公文件库-在职技能培训计划申请.doc
224>
HR办公文件库-在职训练测验成绩表.doc
225>
HR办公文件库-在职训练费用申请表.doc
226>
HR办公文件库-在职训练实施结果表.doc
227>
HR办公文件库-在职训练学员意见调查.doc
228>
HR办公文件库-在职员工培训测验成绩.doc
229>
HR办公文件库-在职员工受训意见调查.doc
230>
HR办公文件库-暂借款管理办法.doc
231>
HR办公文件库-增补人员申请单.doc
232>
HR办公文件库-增补人员申请书.doc
233>
HR办公文件库-招聘(录用)通知单.doc
234>
HR办公文件库-招聘人员登记表.doc
235>
HR办公文件库-招聘申请书.doc
236>
HR办公文件库-职工奖惩条例.doc
237>
HR办公文件库-职务分配表.doc
238>
HR办公文件库-职务说明书(总经理).doc
239>
HR办公文件库-职务说明书.doc
240>
HR办公文件库-职员阶段考绩表.doc
241>
HR办公文件库-职员具体工作能力考核.doc
242>
HR办公文件库-职员考核表.doc
243>
HR办公文件库-职员品行分析表.doc
244>
HR办公文件库-职员品行考核表.doc
245>
HR办公文件库-职员品行评定表.doc
246>
HR办公文件库-职员签到簿.doc
247>
HR办公文件库-职员试用通知单.doc
248>
HR办公文件库-职员统一薪金等级表.doc
249>
HR办公文件库-中层领导年度工作考核.doc
250>
HR办公文件库-重要任务考评表.doc
251>
HR办公文件库-主管人员服务成绩考核.doc
252>
HR办公文件库-主管人员考核表.doc
253>
HR办公文件库-主管助理奖金核定表.doc
254>
HR办公文件库-自我报告书.doc
255>
HR办公文件库-自我鉴定表.doc
256>
HR办公文件库-综合工作情况表.doc
257>
HR办公文件库-综合能力考核表.doc
258>
HR办公文件库-总务部门业务能力分析.doc
合集首页
章节选择
HR办公文件库-办公室物资管理条例.doc
进入下载页面
技术支持:CNPIM.COM